开云官方端网页版登录入口2023年寒假招聘公告
发布时间:2024-01-12
信息来源:人事处
点击数:
简介中心:
开云官方端网页版登录入口是经河南省人民政府批准、教育部备案的一所以轨道交通、航空服务为专业特色普通高等院校。学校采用“一校两区”办学模式。郑州校区占地面积400余亩,建筑面积20余万平方米,图书馆藏书50余万册。校内实习实训中心30余个,校外实习实训基地50余个。原阳校区占地面积1300余亩,其中教师住宅及配套用地300余亩,规划建筑面积98万㎡。

学校现有轨道工程学院、机车车辆工程学院、运输管理学院、信息工程学院、电气工程学院、装备制造工程学院、马克思主义学院、基础教学部、体育教学部、中专部等七院三部。现已形成以城市轨道交通运营管理、城市轨道交通车辆技术、城市轨道交通工程技术、铁道通信与信息化技术、铁道供电技术五个主干特色专业为主,空中乘务、大数据技术、物联网应用技术、电子商务等专业协调发展的专业格局。根据学校未来发展需要和师资队伍建设规划,现面向社会公开招聘专任教师岗、管理岗。
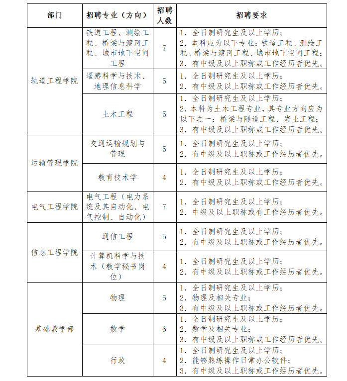
2023年寒假招聘计划:
一、专任教师岗

二、福利待遇
1.薪酬待遇:提供有竞争力的薪酬待遇,具体薪资待遇面议。
2.福利补贴:缴纳社会保险,提供交通补贴、通讯补贴。
3."智汇郑州"人才工程:符合条件人员,学校可协助申请"智汇郑州"人才政策,享受每月1000-1500元生活补贴及5-10万元的购房补贴。
三、报名及面试注意事项
1.报名方式:符合本次招聘条件者,请扫码进群,关注群公告。

2.简历投递:请将个人简历、身份证、第一至最高学历/学位证书、职称证、任职资格证、荣誉证书及1张近照等材料电子版,以附件形式发送至人事处邮箱zgyrsc110@163.com。
邮件标题请注明xx(应聘岗位)-xx(专业)-xx(学历)-xx(学校)-xx(姓名),如:机车车辆工程学院教师-计算机及网络-硕士-轻工业大学-张三。(个人简历应包含学历、工作经历、是否党员、家庭住址所获荣誉、职称、科研成果、最快上岗时间等情况)。
我校对收到的简历进行资格审查,初审合格后将通知应聘者,来校参加面试、试讲和复试。
3.面试安排:具体面试安排等通知。
4.学校地址:郑州市建设西路三十里铺。
四、联系方式
联系人:秦老师 17737600311
赵老师 18703994201
咨询时间:工作日上午8:10—12:00,下午2:30—5:30
开云官方端网页版登录入口
2024年1月10日