开云官方端网页版登录入口是经河南省人民政府批准、教育部备案的一所以轨道交通、航空服务为专业特色普通高等院校。学校采用“一校两区”办学模式。郑州校区占地面积400余亩,建筑面积20余万平方米,图书馆藏书50余万册。校内实习实训中心30余个,校外实习实训基地50余个。原阳校区占地面积1300余亩,其中教师住宅及配套用地300余亩,规划建筑面积98万㎡。



学校现有轨道工程学院、机车车辆工程学院、运输管理学院、装备制造工程学院、电气工程学院、信息工程学院、马克思主义学院、基础教学部、体育教学部、中专教学部等七院三部。现已形成以城市轨道交通运营管理、城市轨道交通车辆技术、城市轨道交通工程技术、铁道通信与信息化技术、铁道供电技术五个主干特色专业为主,空中乘务、大数据技术、物联网应用技术、电子商务等专业协调发展的专业格局。根据学校未来发展需要和师资队伍建设规划,现面向社会公开招聘专任教师岗、管理岗、辅导员。
一、招聘对象及条件
(一)招聘对象:全日制优秀硕士研究生及以上学历,应往届均可。具有高校从教经历、行业工作经验者,或中级及以上专业技术职务者优先。
(二)应聘人员应具备的基本条件:
1.遵守宪法和法律,拥护中国共产党的领导,热爱党的教育事业;
2.具有良好的品德行为,具备正常履行职责的身体条件;
3.具有较强的事业心和责任感,具备教师的基本素质,语言表达能力、逻辑思维能力强,为人师表;
4.岗位所需的专业要一致或相近,其他条件详见招聘计划中的具体要求。
(三)有下列情形之一的不得报名应聘
1.曾因犯罪受过刑事处罚的或者涉嫌违法犯罪正在接受调查的人员;
2.曾被开除公职的人员;
3.尚未解除党纪、政纪处分或正在接受纪律审查的人员;
4.曾在公务员招录、事业单位公开招聘考试中被认定有舞弊等严重违反招聘纪律行为未满5年的人员;
5.报考岗位规定不得应聘的其他情形。
二、2024年人才引进计划
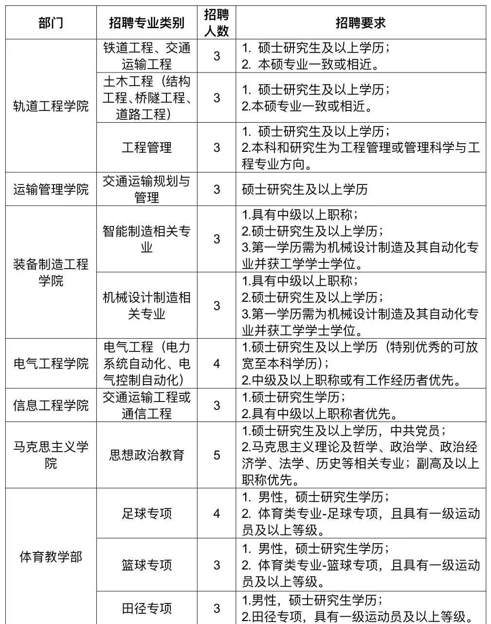
(一)专任教师岗

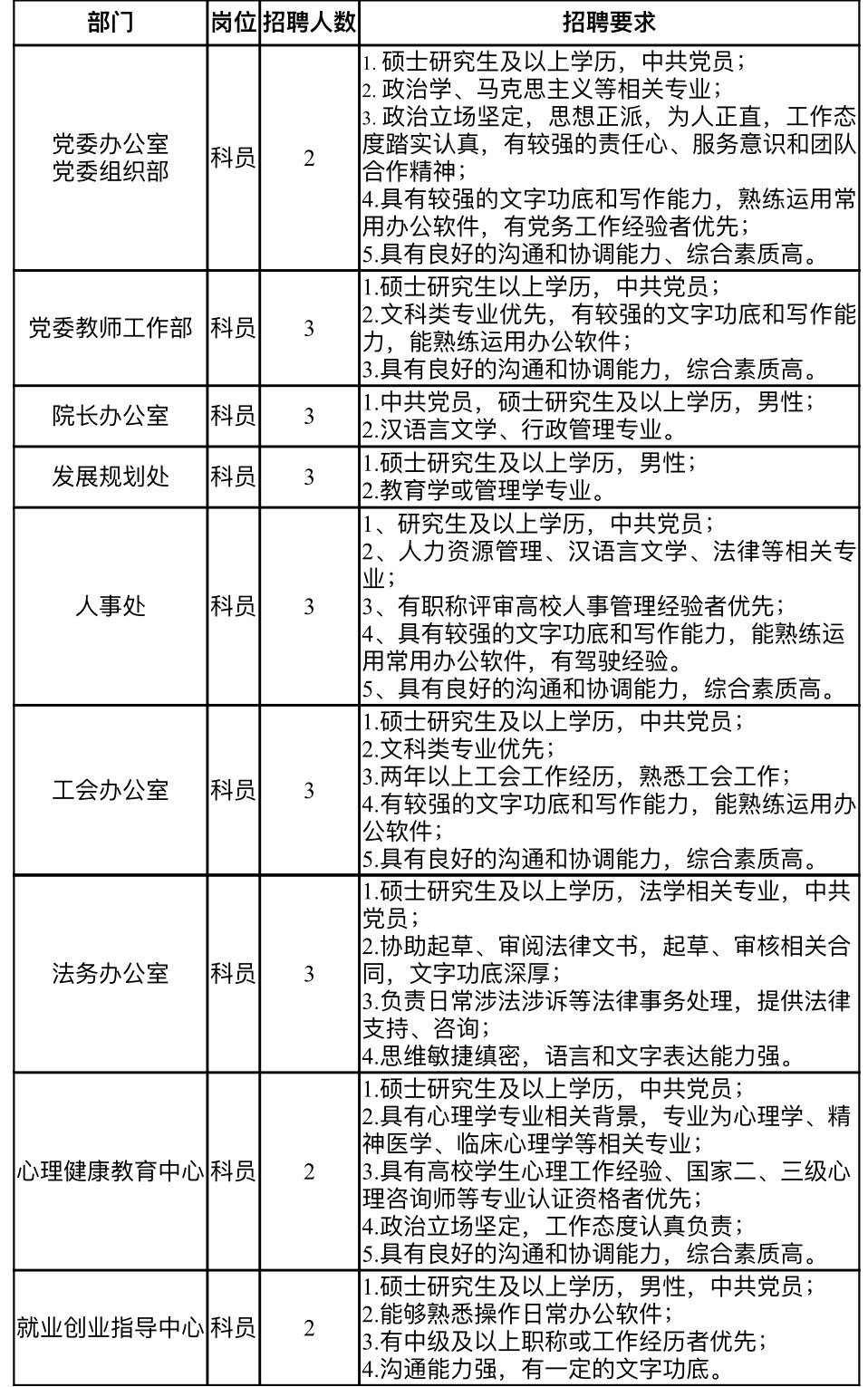
(二)管理岗

(三)辅导员

三、招聘程序
学校按照发布公告、受理申请、资格审查、面试、考察和录用等程序进行公开招聘。
1.资格审查:资格审查工作贯穿本次招聘的全过程,应聘人员报名提交的信息和提供的有关材料必须真实有效。凡发现应聘人员与招聘岗位所要求的资格条件不符或提供虚假材料的,取消聘用资格。
2.面试:面试主要考察应聘人员从事教育教学工作的综合能力。面试时间及相关要求以具体通知为准,请保持电话畅通,及时关注群通知、邮件或短信。
面试方式:
专任教师岗:专业试讲+提问答辩,面试过程控制在15分钟以内(2分钟自我介绍+10分钟专业试讲+3分钟提问答辩),试讲教材自选,试讲内容与所学专业相关即可。
管理岗:综合面试+提问答辩,面试过程控制在15分钟以内(2分钟自我介绍+5分钟素养综述+8分钟提问答辩),“素养综述”暨对岗位工作基本认知、基本设想的综述等。
3.录用:根据面试成绩和应聘人员在校期间学习、工作和实践等表现,经综合考察后,确定拟聘用人员名单,办理审批录用手续。
4.到岗时间:预计2024年8月29日(具体以学校下学期开学时间为准)。
四、福利待遇
1.薪酬待遇:提供有竞争力的薪酬待遇,具体薪资待遇面议。
2.福利补贴:学校为教职工缴纳五险一金,提供交通补贴、通讯补贴;享受带薪寒暑假及国家法定节假日;免费班车。
3."智汇郑州"人才工程:符合条件人员,按照相关规定享受"智汇郑州"人才工程政策,享受每月1000-1500元生活补贴及5-10万元的购房补贴。
五、报名及面试注意事项
1.报名方式:符合本次招聘条件者,请扫码进群,关注群公告。


2.简历投递:请将个人简历、身份证、第一至最高学历/学位证书、职称证、职业资格证、荣誉证书及1张近照等材料电子版,以附件形式打包发送至人事处邮箱zgyrsc110@163.com。
邮件标题请注明xx(应聘岗位)-xx(专业)-xx(学历)-xx(学校)-xx(姓名)-联系方式,如:机车车辆工程学院教师-计算机及网络-硕士-郑州大学-张三155***。(个人简历应包含学历、工作经历、是否党员、家庭住址、所获荣誉、职称、科研成果、最快上岗时间等情况)。
3.我校对收到的简历进行资格审查,初审合格后将通知应聘者来校参加面试、试讲和复试。
4.本次招聘不收取任何费用,不委托任何个人或机构代理招聘。
同时,学校常年引进高学历(博士研究生)、高职称(副高以上)、各行业能工巧匠等紧缺性专业人才,有意向者可投递简历。
六、联系方式
联系人:秦老师 赵老师
电话:0371-85093906
秦老师: 17737600311
赵老师:18703994201
咨询时间:工作日上午8:30—12:00,下午2:30—5:00
学校网址:
通讯地址:郑州市建设西路三十里铺开云官方端网页版登录入口人事处。
开云官方端网页版登录入口
2024年7月5日