开云官方端网页版登录入口2026年寒假教师与辅导员招聘公告
发布时间:2026-01-12
信息来源:人事处
点击数:
一、简介中心
开云官方端网页版登录入口是经河南省人民政府批准、教育部备案的一所以轨道交通、航空服务为专业特色普通高等院校。学校办学条件良好,现有郑州和原阳两个校区,规划占地面积1700余亩,建筑面积100余万平方米。校内实习实训中心30余个,校外实习实训基地50余个。

学校现有专任教师近500名,副高级以上教师80余人,设有轨道工程学院、机车车辆工程学院、运输管理学院、信息工程学院、电气工程学院、装备制造工程学院、马克思主义学院、基础教学部、体育教学部、中专部等七院三部。现已形成以城市轨道交通运营管理、城市轨道交通车辆技术、城市轨道交通工程技术、铁道通信与信息化技术、铁道供电技术五个主干特色专业为主,空中乘务、大数据技术、物联网应用技术、电子商务等专业协调发展的专业格局。根据学校未来发展需要和师资队伍建设规划,现面向社会公开招聘专任教师岗、辅导员岗。
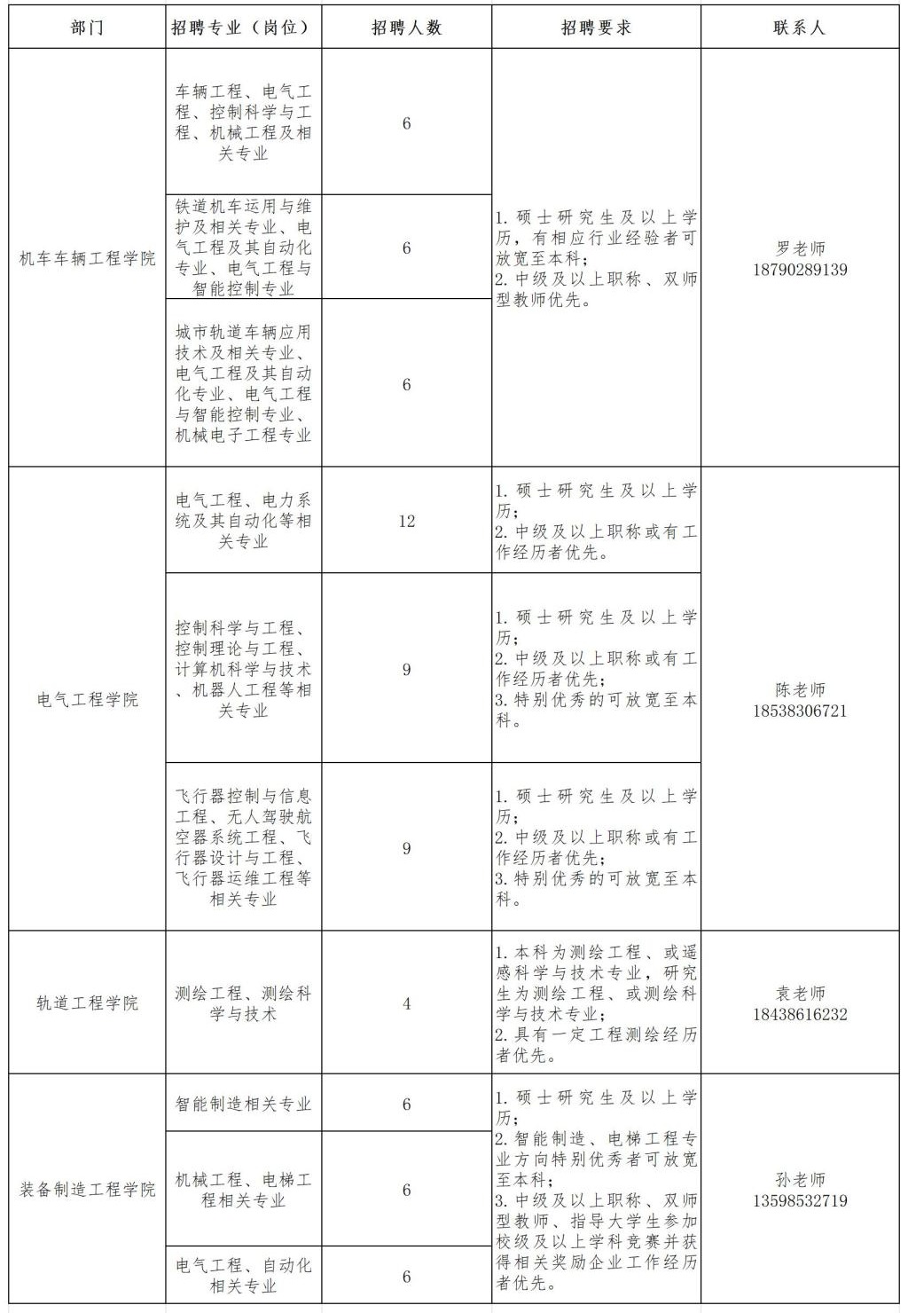
二、招聘计划:(76人)
(一)专任教师岗(70人)

(二)行政岗(6人)

三、招聘条件
1.具有中华人民共和国国籍;
2.遵守中华人民共和国宪法和法律;
3.具有正常履行岗位职责的身体条件和心理素质;
4.具有坚定的政治信仰,拥护中国共产党领导,具有良好的政治素养和道德品质。
5.具备招聘岗位要求的学历、职称、专业等招聘要求。
6.具有高校教学工作经验或高校中级专业技术职务以上人才优先考虑。
四、福利待遇
1.薪酬待遇:执行学校薪酬标准,具体薪资待遇面议。
2.福利补贴:学校为教职工缴纳五险一金,提供交通补贴、通讯补贴;享受带薪寒暑假及国家法定节假日;免费班车。
3."智汇郑州"人才工程:符合条件人员,按照相关规定享受"智汇郑州"人才工程政策,享受每月1000-1500元生活补贴及5-10万元的购房补贴。
五、报名及面试注意事项
1.报名方式:符合本次招聘条件者,请扫码进QQ群,关注群公告。

2.简历投递:请将个人简历、身份证、第一至最高学历/学位证书、职称证、任职资格证、荣誉证书及1张近照等材料电子版,以附件形式发送至人事处邮箱zgyrsc110@163.com。
邮件标题请注明xx(应聘岗位)-xx(专业)-xx(学历)-xx(学校)-xx(姓名),如:机车车辆工程学院教师-计算机及网络-硕士-轻工业大学-张三。(个人简历应包含学历、工作经历、是否党员、家庭住址所获荣誉、职称、科研成果、最快上岗时间等情况)。
我校对收到的简历进行资格审查,初审合格后将通知应聘者,来校参加面试、试讲和复试。
3.面试安排:具体面试安排等通知。
4.学校地址:郑州市建设西路三十里铺。
六、联系方式
联系人:秦老师赵老师
电话:0371—85093906
咨询时间:工作日上午8:10—12:00,下午2:30—5:00
开云官方端网页版登录入口
2026年1月12日